邵东市第三届(2021年度)严怪愚新闻奖评选结果公示
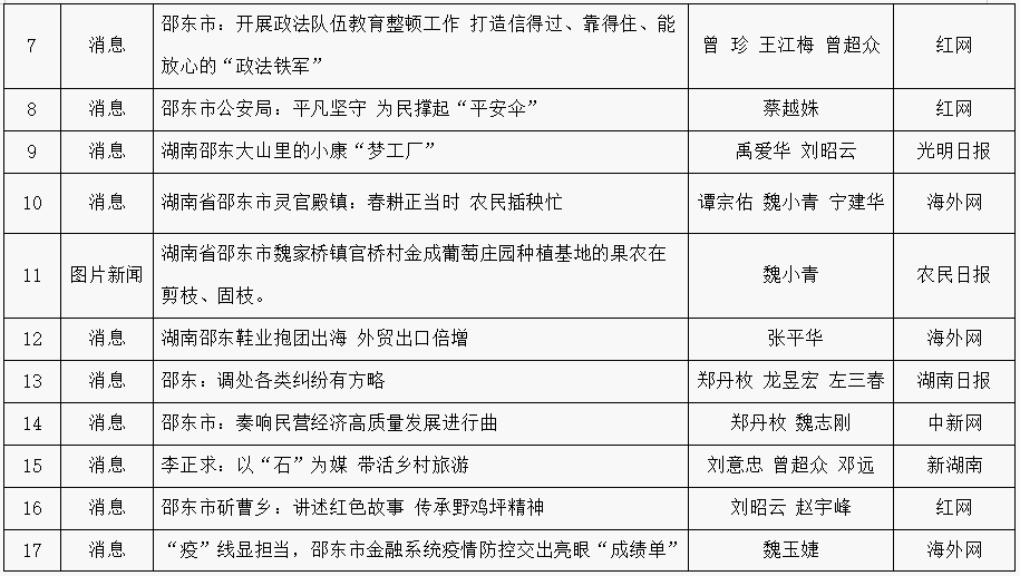
根据《邵东市严怪愚新闻奖评选奖励办法》(邵办文〔2019〕66号),邵东市委宣传部组织开展2021年度严怪愚新闻奖评选工作。按照初评、复评、终评程序,共评选出拟获奖作品46件,其中拟获一等奖作品3件,拟获二等奖作品5件,拟获三等奖作品8件,拟获优秀奖作品30件。
现将拟获奖作品公示,公示日期为2023年2月21 日至2月26日。公示期间社会各界可通过电话发表意见。公示期间收到的举报意见,由邵东市委宣传部新闻组受理。提倡实名举报,匿名举报应当尽可能据实提供被举报作品的违规事实,包括具体情节和证据,不得捏造事实,诬告陷害。对没有提供违规线索或证据的,将不予受理。新闻组将按照《邵东市严怪愚新闻奖评选奖励办法》对有关举报进行认真核查,并提出处理建议,报评委会主任和市委宣传部决定。
举报电话:0739-2722259
中共邵东市委宣传部
2023年2月20日





责编:彭月娥
来源:中共邵东市委宣传部

版权作品,未经授权严禁转载。经授权后,转载须注明来源、原标题、著作者名,不得变更核心内容。
邵东首届女子趣味篮球赛圆满落幕 趣味竞技尽显“她风采”

李国军主持召开2026年第6次市委常委会会议
邵东市举行树立和践行正确政绩观学习教育读书班暨市委理论学习中心组(扩大)集体学习
付凯军带队调研水利农田项目建设、中药材规范化种植基地

第二届邵东市委审计委员会第五次会议召开
邵东市部署2026年卫生健康工作
邵东市政协党组(扩大)会议暨二届四十四次主席(扩大)会议召开
邵东市部署农村集体“三资”管理和高标准农田建设突出问题整治工作
下载APP
分享到