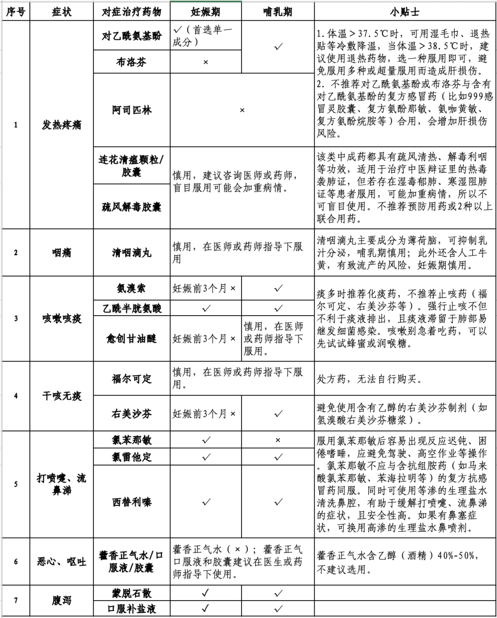
用药若不科学可能直接危害宝宝健康但妈妈们若是“硬扛”着不用药高烧等症状也会影响胎儿发育和哺乳对此陆军军医大学陆军特色医学中心药剂科专家为“准妈妈”和哺乳期妈妈整理出了新冠用药指南具体有哪些常备药物适合孕期的“准妈妈”和哺乳期妈妈应对新冠呢?请参考陆军军医大学陆军特色医学中心药剂科整理的用药指南审核专家:陆军军医大学陆军特色医学中心药剂科主任刘耀
责编:彭月娥
来源:新华社
李国军调度集中治理重复信访专项行动
邵东市委理论学习中心组(扩大)举行2025年第十三次集体学习
李国军主持召开2025年第40次邵东市委常委会会议
2025年第5期“邵东大讲堂”举行
邵东市召开宣讲党的二十届四中全会精神暨金融机构座谈会
陈秋良来邵东征求邵阳市人大工作报告意见并宣讲党的二十届四中全会精神
省市县三级联合开展《反有组织犯罪法》集中宣传
邵东市召开宣讲党的二十届四中全会精神暨重点企业座谈会
下载APP
分享到